开云手机站登入

开云手机站登入
company news

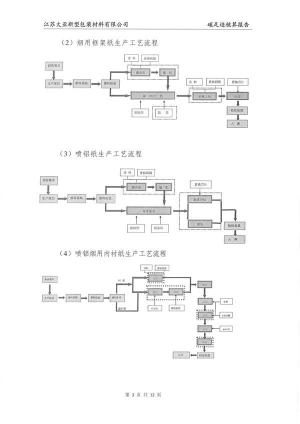
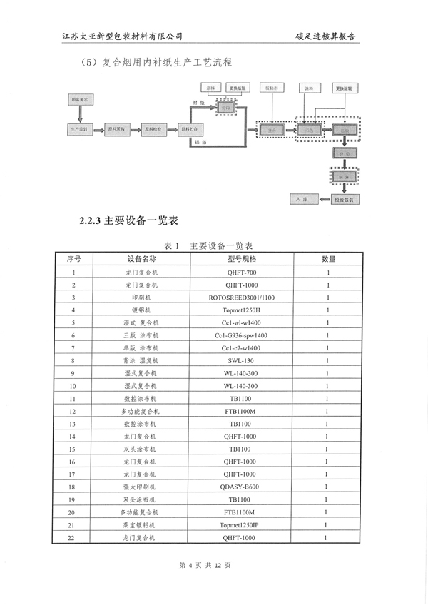
江苏大亚新型包装材料有限公司碳足迹核算报告

2022-09-154301

《江苏大亚新型包装材料有限公司2021年碳足迹核算报告》根据《国家发展改革委关于组织开展重点企(事)业单位温室气体排放报告工作的通知(发改气候[2014]63号)》、《碳排放权交易管理暂行办法》等文件,遵照《温室气体产品碳足迹·量化与通报要求及指南》(ISO/TS14067:2013)、《工业其他行业企业温室气体排放核算方法与报告指南(试行)》、《商品和服务的生命周期温室气体排放评价规范》(PAS2050:2011)中的相关指南进行编制。

大亚科技集团有限公司

地址:江苏省丹阳市经济技术开发区齐梁路99号大亚工业园(212310)

电话:

传真:

E-mail:

@copy; 2025 - Copyright DARE All Rights Reserved