本招标项目厂内短驳运输外包(包含自带车辆设备本体及维修保养)(项目名称)已批准建设,招标人为大亚人造板集团有限公司 ,建设资金来自 自筹 (资金来源)。项目已具备招标条件,现进行公开招标,特邀请有兴趣的潜在投标人(以下简称申请人)提出资格预审申请。
一、 工程概况及招标内容:
1、 工程地点:江苏省丹阳开发区大亚南路北侧
2、 工程规模:见招标内容
3、 计划工期:无
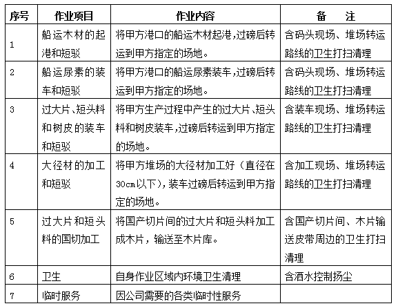
4、 标段划分及招标内容:本招标工程共分为 1 个标段,相应招标内容为:

备注:每位申请人可申请参与上述最多 1 个标段的投标,最多可以中 1 个标段。
二、 申请人应当具备的主要资格条件:
1、投标人为中华人民共和国境内法人,具有履行合同所必需的设备和专业技术能力,具有完善的质量管理保障体系,具有独立承担民事责任能力;
2、投标人应具有良好的商业信誉和健全的财务会计制度,并具有依法缴纳税收和社会保障资金的良好记录;
3、近三年(2018、2019、2020年)在经营活动中没有重大违法记录,无利用不正当竞争手段骗取中标,无重大经济刑事案件;
4、近三年(2018、2019、2020年)具有同类工程业绩,提供证明材料;
5、企业的资质类别、等级和项目负责人注册专业、资格等级符合国家有关规定,具体如下:
①、申请人资质要求:独立法人能独立承担民事责任
②、拟选派项目负责人资质要求: 无 ;
6、企业具备安全生产条件,并取得安全生产许可证;
申请人不得存在下列情形之一:
1、为招标人不具有独立法人资格的附属机构(单位);
2、为本标段前期准备提供设计或咨询服务的,但设计施工总承包的除外;
3、为本标段的监理人、代建人、项目管理人,或者为本标段提供招标代理服务的;
4、与本标段的监理人或代建人或项目管理人或招标代理机构同为一个法定代表人的、相互控股或参股的、相互任职或工作的;
5、与招标人存在利害关系可能影响招标公正性的法人、其他组织或者个人的;
6、被责令停业的;
7、被暂停或取消投标资格的;
8、财产被接管或冻结的;
9、 在最近三年内有骗取中标或严重违约或重大工程质量问题的;
10、法律法规规定的其它情形。
三、 其他条件:
1、 本工程 不接受 联合体投标。
2、 投标人的材料设备须满足招标人提供的《技术要求》。
3、 本项目原有承包商原有车辆招标方可以协调购买也可以自购,双方自愿。
四、 购买标书费用、投标保证金、履约保证金
1、 购买标书费用:招标文件售价人民币300元(售后不退还)。
注:请有意向投标单位须通过公司账户将购买文件费用汇入招标人账户,投标人须确保投标单位名称与转账单位名称一致,投标人转账时备注投标项目和公司名称并将转账凭证扫描件发送至招标联系人邮箱。
2、 标书费缴费账户如下:
户名:大亚科技集团有限公司
账号:1104021009000001280
开户行:工行丹阳支行
注:大亚人造板有限公司委托大亚科技集团有限公司代为收取标书费,本次招标的其他权利义务主体仍然是大亚人造板有限公司。
五、 评标方法和评标标准
1、 本工程评标采用合理低价中标;
2、 投标文件中的报价只是初始报价,评标小组有权与各投标人就投标报价再行协商。协商时,投标人的新报价不得高于原投标文件报价,高于的,以原投标文件报价为准。
六、 招标文件的获取
1、 获取时间为本招标公告截止后,由招标人统一发放,本公告公示期间为:2020年 12月16日9时起至2020年12月27日12时(以收到投标单位购买标书费用凭证时间为准);
2、 凡有意向参加投标者,请在上述期间内按下表提供报名资料,相关证明文件的原件如无法提供原件则提供复印件加盖公司公章,投标人须将上述资料的扫描件发邮件至招标联系人处进行报名。报名电子邮件:dyzb@cndare.com

七、 其他
1、有效投标人不足3家时,招标人另行组织招标。
2、本工程使用资格后审方式,审查办法采合格制,凡审查合格少于3家的,招标人将依法重新组织招标
4、本公告同时在《中国采购与招标》(//www.chinabidding.com.cn/)、《中国招标网》(//www.bidchance.com/)、《大亚科技集团官网》(//q7lk.scwjzy.com/)上发布。
八、 招标人联系方式
招标人:大亚人造板集团有限公司
地址:丹阳市大亚工业园
项目联系人:朱丽军 电话:15906108066
报名电子邮件:dyzb@cndare.com
日期: 2020年 12 月 16日